Search...
Home
About Us
Overview
Hon. Minister
Hon. Deputy Ministers
Secretary
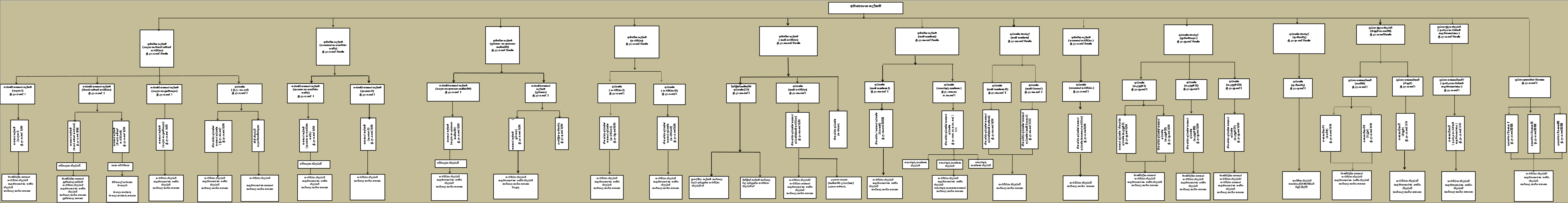
Organizational Structure
DIVISIONS
ADMIN & HUMAN RESOURCE DEVELOPMENT
Human Resource Development
Admin (I)
Admin (II)
Procurement
DEVELOPMENT
DEVELOPMENT (I)
DEVELOPMENT (II)
AGRI TECHNOLOGY
Agri Technolgy
IT Unit
Statistics
Project Division
FINANCE
INTERNAL AUDIT
Planning
Farmer's Trust Fund
Engineering
Media
Agri Development
Livestock
Downloads
Forms
Maps
Schemes of Recruitment
AGRICULTURE SERVICE
Act and Policy
Other
Circulars
Institutes
Projects
Gallery
Photo Gallery
Video Gallery
Contacts
Contact Information
Inquiries
Government e-Mail Login
Information Act
Decisions & Policies
Subsidizing Information
Procurement Information
Budget Information
Other Information
Information Officers
You are here:
Home
About Us
Organizational Structure
Organizational Structure - Agriculture Sector